吐血整理程序员必读书单:github.com/silently952…
微信公众号:贝塔学Java
前言
从本篇开始我们将会一起来学习图相关的算法,图算有很多相当实用算法,比如:垃圾回收器的标记清除算法、地图上求路径的最短距离、拓扑排序等。在开始学习这些算法之前我们需要先来了解下图的基本定义,以及使用哪种数据结构来表示一张图,本篇我们先从无向图开始学习。
图的定义
图:是有一组顶点和一组能够将两个订单相连组成的。连接两个顶点的边没有方向,这种图称之为无向图。
图的术语
通过同一条边相连的两个顶点我们称这两个顶点相邻;
某个顶点的度数即表示连接这个顶点的边的总数;如上图:顶点1的度数是3
一条边连接了一个顶点与其自身,我们称为自环
连接同一对顶点的边称为平行边
术语还有很多,暂时这里只列出本篇我们需要使用到的术语,后面有在使用到其他的术语再做解释,太多也不太容易记得住
如何表示出图
图用什么数据结构来表示主要参考两个要求:
- 在开发图的相关算法时,图的表示的数据结构是基础,所以这种数据结构效率的高
- 在实际的过程中图的大小不确定,可能会很大,所以需要预留出足够的空间
考虑了这两个要求之后大佬们提出以下三个方法来供选择:
- 邻接矩阵
键入有v个顶点的图,我们可以使用v乘以v的矩阵来表示,如果顶点v与w相连,那么把v行w列设置为true,这样就可以表示两个顶点相连,但是这个方式有个问题,如果遇到图很大,会造成空间的浪费。不满足第二点。其次这种方式没办法表示平行边
- 边的数组
可以定义一个表示的边对象,包含两个int属性表示顶点,但是如果需要找到某个顶点的相连顶点有哪些,我们就需要遍历一遍全部的边。这种数据结构的效率较差
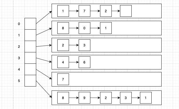
- 邻接表数组
定义一个数组,数组的大小为顶点的个数,数据下标表示顶点,数组中每个元素都是一个链表对象(LinkedListQueue),链表中存放的值就是与该顶点相连的顶点。(LinkedListQueue我们已经在之前的文章中实现,可以参考文章《juejin.cn/post/692668…
无向图的API定义
public class Graph {
public Graph(int V); //创建含有v个顶点不含边的图
public int V(); //返回顶点的个数
public int E(); //返回图中边的总数
public void addEdge(int v, int w); //向图中添加一条边 v-W
public Iterable<Integer> adj(int v); //返回与v相邻的所有顶点
public String toString(); //使用字符串打印出图的关系
}
复制代码
无向图API的实现
要实现上面定义的API,我们需要三个成员变量,v表示图中顶点的个数,e表示图总共边的数据,LinkedListQueue的数组用来存储顶点v的相邻节点;
构造函数会初始化空的邻接表数组
因为是无向图,所以addEdge方法在向图中添加边既要添加一条v->w的边,有需要添加一条w->v的边
public class Graph {
private final int v;
private int e;
private LinkedListQueue<Integer>[] adj;
public Graph(int v) {
this.v = v;
this.adj = (LinkedListQueue<Integer>[]) new LinkedListQueue[v];
for (int i = 0; i < v; i++) {
this.adj[i] = new LinkedListQueue<>();
}
}
public int V() {
return v;
}
public int E() {
return e;
}
public void addEdge(int v, int w) {
this.adj[v].enqueue(w);
this.adj[w].enqueue(v);
this.e++;
}
public Iterable<Integer> adj(int v) {
return this.adj[v];
}
@Override
public String toString() {
StringBuilder sb = new StringBuilder();
sb.append(v).append(" 个顶点,").append(e).append(" 条边\n");
for (int i = 0; i < v; i++) {
sb.append(i).append(": ");
for (int j : this.adj[i]) {
sb.append(j).append(" ");
}
sb.append("\n");
}
return sb.toString();
}
}
复制代码
图的常用工具方法
基于图数据结构的实现,我们可以提供一些工具方法
- 计算顶点v的度数
顶点的度数就等于与之相连接顶点的个数
public static int degree(Graph graph, int v) {
int degree = 0;
for (int w : graph.adj(v)) {
degree++;
}
return degree;
}
复制代码
- 计算所有顶点的最大度数
public static int maxDegree(Graph graph) {
int maxDegree = 0;
for (int v = 0; v < graph.V(); v++) {
int degree = degree(graph, v);
if (maxDegree < degree) {
maxDegree = degree;
}
}
return maxDegree;
}
复制代码
- 计算所有顶点的平均度数
每条边都有两个顶点,所以图所有顶点的总度数是边的2倍
public static double avgDegree(Graph graph) {
return 2.0 * graph.E() / graph.V();
}
复制代码
- 计算图中的自环个数
对于顶点v,如果v同时也出现了在v的邻接表中,那么表示v存在一个自环;由于是无向图,每条边都被记录了两次(如果不好理解可以把图的toString打印出来就可以理解了)
public static int numberOfSelfLoops(Graph graph) {
int count = 0;
for (int v = 0; v < graph.V(); v++) {
for (int w : graph.adj(v)) {
if (v == w) {
count++;
}
}
}
return count / 2;
}
复制代码
总结
本篇我们主要学习使用何种数据结构来表示一张图,以及基于这种数据结构实现了几个简单的工具方法,在下一篇我们将来学习图的第一个搜索算法 – 深度优先搜索
文中所有源码已放入到了github仓库:
github.com/silently952…
最后(点关注,不迷路)
文中或许会存在或多或少的不足、错误之处,有建议或者意见也非常欢迎大家在评论交流。
最后,写作不易,请不要白嫖我哟,希望朋友们可以点赞评论关注三连,因为这些就是我分享的全部动力来源?





















![[桜井宁宁]COS和泉纱雾超可爱写真福利集-一一网](https://www.proyy.com/skycj/data/images/2020-12-13/4d3cf227a85d7e79f5d6b4efb6bde3e8.jpg)
![[桜井宁宁] 爆乳奶牛少女cos写真-一一网](https://www.proyy.com/skycj/data/images/2020-12-13/d40483e126fcf567894e89c65eaca655.jpg)
